Скачивай любимые Mod игры
и приложения для андроид
ANDROHACK » Приложения » Инструменты » miMind - Easy Mind Mapping (Мод, Premium Unlocked)

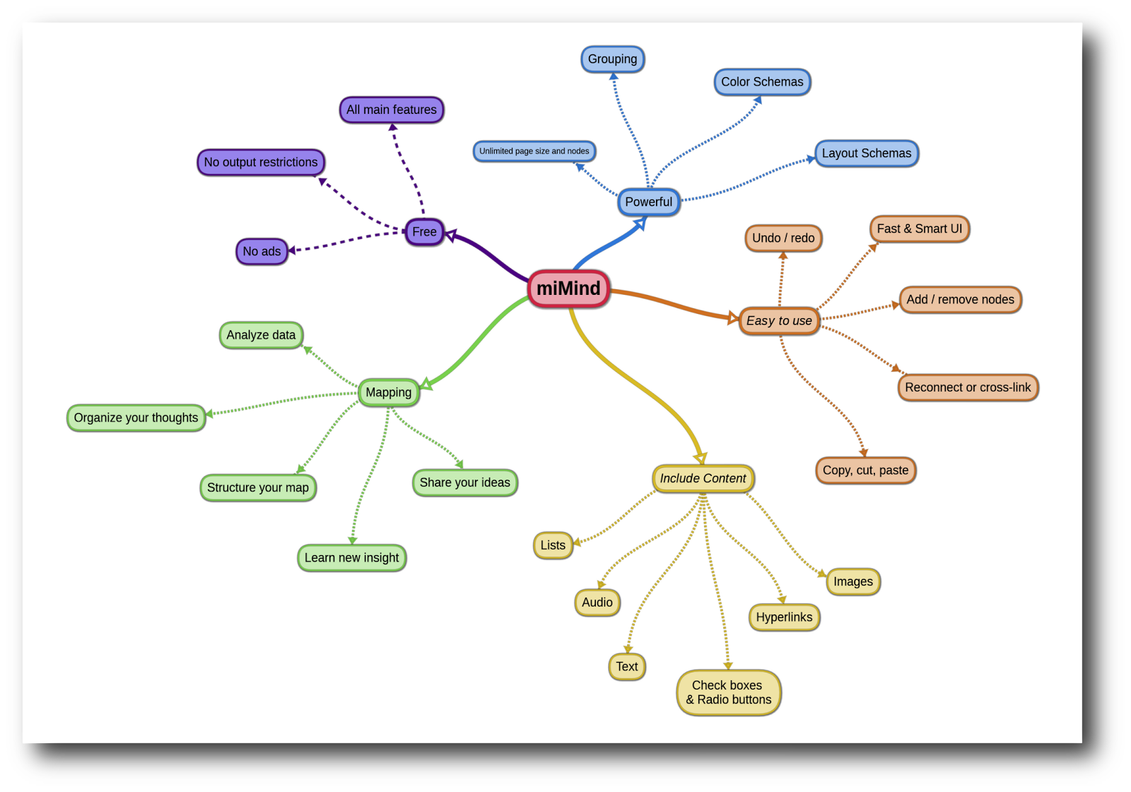
miMind — простое и живое приложение для создания интеллект-карт, где вы быстро превращаете набросок в стройную схему, распределяете идеи по ветвям и постоянно возвращаетесь к ним, чтобы уточнить или объединить смыслы. Главный цикл прост: заметил мысль, добавил узел, связал с другими и оценил структуру, при этом интерфейс не мешает процессу и позволяет работать пальцем или стилусом. Такая цепочка действий держит внимание и даёт ощущение контроля над потоком мыслей, а редкие неожиданные подсказки подсказывают новый способ связать элементы и посмотреть на задачу иначе.

В основе приложения лежат интеллект-карты с гибкой настройкой внешнего вида и логики узлов, удобные инструменты для перетаскивания и быстрой группировки, а также экспорт в популярные форматы для дальнейшего использования, всё это доступно без лишней нагрузки на устройство. Приложение стимулирует развитие проектов: шансы на ясность растут с каждой новой картой, вы наблюдаете реальный прогресс в планах и идеях, и финальная выгода чувствуется как порядок в голове и ускорение работы.

Информация о моде

Премиум разблокирован

miMind - Easy Mind Mapping (Мод, Premium Unlocked)

Скачать miMind - Easy Mind Mapping (Мод, Premium Unlocked) Андроид бесплатно

Скачать miMind - Easy Mind Mapping (Мод, Premium Unlocked) 23 Мб Ссылка 2 23 Мб

Комментарии

Минимальная длина комментария - 50 знаков. комментарии модерируются
Кликните на изображение чтобы обновить код, если он неразборчив
Комментариев еще нет. Вы можете стать первым!